Уведомления
Авторизуйтесь или зарегистрируйтесь, чтобы оценивать материалы, создавать записи и писать комментарии.
Авторизуясь, вы соглашаетесь с правилами пользования сайтом и даете согласие на обработку персональных данных.
Ученые выяснили, когда стоит отказаться от цели
Масштабных целей достичь, как правило, непросто: может потребоваться несколько месяцев, лет, десятилетий. На долгом пути люди нередко начинают сомневаться в возможности дойти до конца. Международная команда исследователей проанализировала, от чего зависит решение в такой ситуации и выяснила, когда действительно есть смысл отказаться от цели.
Связи между успехами и дальнейшим поведением человека посвящены многие психологические исследования. Например, согласно недавним научным работам, череда неудач сделала людей пессимистами, а отношение школьников к проверке знаний повлияло на результаты экзаменов.
Специалисты из нескольких университетов Австралии, Дании и Великобритании изучили, как пересмотр целей связан с обстоятельствами их достижения. Результаты исследования появились в научном журнале Nature Human Behaviour.
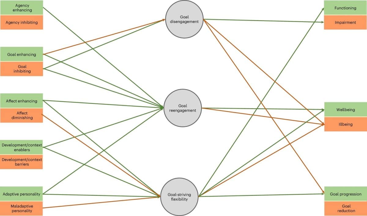
Авторы публикации проанализировали научные статьи, в которых исследовалась корректировка целей в ответ на трудности, возникающие при их достижении, а также факторы, которые влияли на решение человека скорректировать цель. Рассматривались, в частности, такие типы поведения взрослых людей, как отказ от достижения цели, изменение цели и гибкость в достижении первоначальной цели — готовность перестроить «маршрут», который, как предполагается, должен привести к желаемому результату.
Анализ показал, что по событиям, происходящим в жизни человека, и его эмоциональному состоянию возможно предсказать, какое поведение в отношении цели будет более разумным. Например, если цель вызывала постоянную тревогу, стресс или депрессию, отказ от нее был связан с улучшением психологического состояния, облегчением. Стресс, в свою очередь, чаще появлялся у тех людей, которые сообщали о систематических трудностях в достижении цели, «кризисе действия» (отчуждении от цели из-за препятствий, которое, как правило, приводило к оценке затрат и выгод, связанных с осуществлением цели) и осознании (самостоятельном или спровоцированном чей-то обратной связью) цели как нереалистичной, недостижимой.
Если на пути к цели возникают перечисленные обстоятельства, отказ от цели может положительно повлиять на эмоциональное состояние, уменьшив психологическое давление. Однако, как отметили исследователи, менее рискованно перенаправлять ресурсы на достижение более реалистичных целей: так человек не просто избавится от негативных эмоций, но и в скором времени сможет ощутить прогресс, связанный с успехом на новом «маршруте».
В конце 2025 года СМИ рассказали нам, что «новая» российская орбитальная станция (РОС) будет состоять из модулей, летающих в космосе до 30 лет. «И так сойдет!»: новую российскую орбитальную станцию соберут из остатков МКС», «Отцепим старье от МКС и будем бесконечно чинить» — это не издание «Панорама», а абсолютно реальные заголовки российских СМИ. Печально, но сходную позицию занял и лучший космический журналист и расследователь современного мира Эрик Бергер. Он зашел настолько далеко, чтобы пожалеть, что Дмитрий Рогозин уже не возглавляет «Роскосмос». А вот у тех, кто знает тему, решения по РОС, заявленные официальными лицами в конце прошлого года, вызвали положительную реакцию. Почему?
Три из четырех крупнейших спутников Юпитера известны «согласованностью» своего обращения вокруг Юпитера: пока Ганимед совершает полный оборот, Европа описывает два круга, а Ио — четыре. Только Каллисто нарушает гармонию и движется «по-своему», и недавно этому предложили новое объяснение: возможно, так сложилось из-за неоднородности того газопылевого облака, в котором эти луны формировались.
Наблюдения за поверхностью Красной планеты показали наличие в ее прошлом очень долгоживущих водоемов. Но жидкая вода должна была замерзать на древнем Марсе, потому что Солнце в ту эпоху было на десятки процентов тусклее, чем сегодня. Новые расчеты позволили ученым предположить, что эта загадка имеет решение — если учесть роль водного льда.
В конце 2025 года СМИ рассказали нам, что «новая» российская орбитальная станция (РОС) будет состоять из модулей, летающих в космосе до 30 лет. «И так сойдет!»: новую российскую орбитальную станцию соберут из остатков МКС», «Отцепим старье от МКС и будем бесконечно чинить» — это не издание «Панорама», а абсолютно реальные заголовки российских СМИ. Печально, но сходную позицию занял и лучший космический журналист и расследователь современного мира Эрик Бергер. Он зашел настолько далеко, чтобы пожалеть, что Дмитрий Рогозин уже не возглавляет «Роскосмос». А вот у тех, кто знает тему, решения по РОС, заявленные официальными лицами в конце прошлого года, вызвали положительную реакцию. Почему?
Ученые задались вопросом: почему два расположенных по соседству спутника Юпитера такие разные, ведь на Ио повсеместно извергаются вулканы, а Европа полностью покрыта многокилометровой коркой льда. Есть версия, что Ио когда-то тоже была богата водой, но по итогам недавнего исследования это сочли неправдоподобным.
Наблюдения за поверхностью Красной планеты показали наличие в ее прошлом очень долгоживущих водоемов. Но жидкая вода должна была замерзать на древнем Марсе, потому что Солнце в ту эпоху было на десятки процентов тусклее, чем сегодня. Новые расчеты позволили ученым предположить, что эта загадка имеет решение — если учесть роль водного льда.
На скалистых берегах аргентинской Патагонии разворачивается настоящая драма. Магеллановы пингвины, долгое время чувствовавшие себя в безопасности на суше в своих многотысячных колониях, столкнулись с новым и беспощадным врагом. Их извечные морские страхи — касатки и морские леопарды — теперь блекнут перед угрозой, пришедшей из глубины материка. Виновник переполоха — грациозный и мощный хищник, недавно вернувшийся на эти земли после долгого изгнания.
У побережья Канады морские биологи стали свидетелями необычного случая. Косатки и дельфины объединили свои силы, чтобы вместе охотиться на тихоокеанского лосося. Они погружались в темные глубины, а после удачной охоты делились пищей. Это первое задокументированное охотничье сотрудничество между двумя видами морских млекопитающих.
Ученые задались вопросом: почему два расположенных по соседству спутника Юпитера такие разные, ведь на Ио повсеместно извергаются вулканы, а Европа полностью покрыта многокилометровой коркой льда. Есть версия, что Ио когда-то тоже была богата водой, но по итогам недавнего исследования это сочли неправдоподобным.
Вы попытались написать запрещенную фразу или вас забанили за частые нарушения.
Понятно
Из-за нарушений правил сайта на ваш аккаунт были наложены ограничения. Если это ошибка, напишите нам.
Понятно
Наши фильтры обнаружили в ваших действиях признаки накрутки. Отдохните немного и вернитесь к нам позже.
Понятно
Мы скоро изучим заявку и свяжемся с Вами по указанной почте в случае положительного исхода. Спасибо за интерес к проекту.
Понятно

Последние комментарии