Уведомления
Авторизуйтесь или зарегистрируйтесь, чтобы оценивать материалы, создавать записи и писать комментарии.
Авторизуясь, вы соглашаетесь с правилами пользования сайтом и даете согласие на обработку персональных данных.
В России выявили биомаркеры стрессоустойчивости с помощью умных часов и образцов слюны
Группа ученых при участии исследователей из НИУ ВШЭ предложила способ оценивать уровень стрессоустойчивости на основе физиологических показателей, получаемых с носимых устройств и из образца слюны. Оказалось, что высокая вариабельность сердечного ритма, более высокая концентрация цинка и низкая концентрация калия в слюне говорят о лучшей адаптации к стрессу.
Стресс — естественная реакция организма на нагрузку. Однако при длительном воздействии он повышает риск развития сердечно-сосудистых заболеваний, тревожных и депрессивных расстройств, снижает когнитивную продуктивность и качество жизни.
Традиционно уровень стресса оценивается с помощью опросников и психологических тестов. Но такие методы субъективны и не всегда отражают реальные физиологические процессы. Команда исследователей из НИУ ВШЭ, Института высшей нервной деятельности и нейрофизиологии РАН, ФНКЦ РР и МГУ провела исследование, чтобы определить объективные биомаркеры стрессоустойчивости, то есть способности организма эффективно адаптироваться к нагрузкам. Результаты опубликованы в Journal of Molecular Neuroscience.
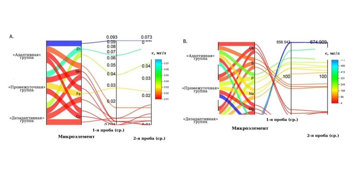
В исследовании приняли участие 73 добровольца. Перед экспериментом ученые оценили их способность справляться со стрессом на основании клинических интервью, опросников и физиологических реакций и разделили участников на три группы: адаптивную, среднюю и дезадаптивную.
Испытуемые выполняли задания на память и внимание, сложность которых в ходе эксперимента постепенно возрастала. На одном из этапов участников обманывали: сообщали, что их ответ был неверным, даже если он был правильным. Таким образом авторы моделировали ситуацию стресса и пытались поколебать уверенность и самооценку испытуемых.
До и после выполнения заданий у участников брали образцы слюны, чтобы измерить ее антиоксидантную емкость (AOC) и состав микроэлементов — количество меди, железа, цинка, кальция и др. В стрессовой ситуации в организме повышается количество свободных радикалов — активных форм кислорода, которые могут повреждать клетки, что ведет к преждевременному старению и развитию хронических заболеваний. Такое состояние называется окислительным стрессом. За регуляцию количества свободных радикалов отвечают антиоксиданты. Чем их больше, тем лучше способность организма противостоять окислительному стрессу.
Ученые также регистрировали стресс-индекс по данным носимых устройств и слюны во время выполнения заданий.
Анализ в лабораторных условиях показал, что более высокая вариабельность сердечного ритма (низкий стресс-индекс) свидетельствует о лучшей переносимости стресса. Концентрация цинка в слюне была выше у участников, которые легче адаптировались к стрессу, а концентрация калия, наоборот, ниже.
Все участники имели схожие результаты в точности выполнения заданий, однако у участников адаптивной группы индекс стресса был ниже, а уровень антиоксидантной емкости слюны выше. У дезадаптивной группы по мере роста сложности заданий существенно снижалась самооценка вне зависимости от правильности ответов.
По словам исследователей, работа показывает, что данные носимых устройств и биомаркеры слюны можно рассматривать как связанную систему показателей, отражающих индивидуальные различия в том, как люди справляются со стрессом. Такой подход может стать основой для будущих, более объективных методов оценки стрессоустойчивости.
«Сильный стресс часто выступает триггером ряда заболеваний, но реакции на стресс у людей различаются. Поэтому важно научиться прогнозировать и отслеживать такие состояния. Выявление связей между физиологией, биохимией и психическим состоянием человека — важный шаг на пути к персонализированной профилактической диагностике», — отмечает Евгения Альшанская, автор исследования, научный сотрудник Института когнитивных нейронаук НИУ ВШЭ.
Релиз довольно неожиданно перенес время образования протонов и нейтронов в более раннее прошлое Вселенной. К сожалению, из его текста осталось неясным научное обоснование таких фундаментальных изменений в космологии. Также он резко передвинул в прошлое и момент возникновения реликтового излучения.
Ученые, похоже, приблизились к разгадке происхождения пшеницы мягкой — той самой, из которой делают большую часть хлеба и другие мучные изделия. Согласно авторам нового исследования, она, предположительно, появилась 8000 лет назад на территории современной Грузии и Армении.
Обломки, найденные на дне Кадисского залива, оказались потопленным Фрэнсисом Дрейком торговым судном
Ученые смогли установить, что обломки затонувшего корабля, обнаруженные на морском дне возле испанского города Кадис, принадлежали генуэзскому торговому судну. Его потопили в 1587 году, во время налета на город английской эскадры под командованием Фрэнсиса Дрейка.
Поставщик элементов окололунной станции попытался сдать клиентам изделия, подвергшиеся коррозии еще до начала его монтажа. Об этом заявил новый глава NASA Джаред Айзекман. Защищая свою позицию, поставщик сообщил, что ранее он поставлял модули с коррозией для МКС, но они все равно до сих пор работают. NASA использует скандал для отказа от алогичного проекта Lunar Gateway, обитаемой космической станции на окололунной орбите.
Релиз довольно неожиданно перенес время образования протонов и нейтронов в более раннее прошлое Вселенной. К сожалению, из его текста осталось неясным научное обоснование таких фундаментальных изменений в космологии. Также он резко передвинул в прошлое и момент возникновения реликтового излучения.
Ученые, похоже, приблизились к разгадке происхождения пшеницы мягкой — той самой, из которой делают большую часть хлеба и другие мучные изделия. Согласно авторам нового исследования, она, предположительно, появилась 8000 лет назад на территории современной Грузии и Армении.
В последнее время пуски с российских северных космодромов осуществляют без предварительного уведомления, чего не было в прошлом. Вероятно, дело в недавно упомянутых главой «Роскосмоса» атаках на Плесецк во время пуска. Сегодняшний запуск обеспечил вывод на орбиту космических аппаратов военного назначения.
Когда международная экспедиционная группа, исследующая море Уэдделла в Антарктиде на борту ледокола «Поларштерн», попыталась укрыться от шторма, ученые и экипаж судна удивились внезапному появлению острова, не обозначенного ни на одной морской карте.
Окаменелые остатки рептилии возрастом 289 миллионов лет сохранили полное анатомическое устройство грудной клетки ранних покорителей суши. Благодаря нетронутым хрящам исследователи реконструировали механику первого полноценного реберного дыхания. Наличие в тканях оригинальных белков подтвердило, что сложные органические молекулы способны сохраняться в палеонтологической летописи почти на 100 миллионов лет дольше, чем считалось.
Вы попытались написать запрещенную фразу или вас забанили за частые нарушения.
Понятно
Что-то в вашем комментарии показалось подозрительным, поэтому перед публикацией он пройдет модерацию.
Понятно
Из-за нарушений правил сайта на ваш аккаунт были наложены ограничения. Если это ошибка, напишите нам.
Понятно
Наши фильтры обнаружили в ваших действиях признаки накрутки. Отдохните немного и вернитесь к нам позже.
Понятно
Мы скоро изучим заявку и свяжемся с Вами по указанной почте в случае положительного исхода. Спасибо за интерес к проекту.
Понятно
